2025年12月TSC5级涉税专业服务机构名单

2026-01-16 15:30:02来源:广安税务编辑:伍力

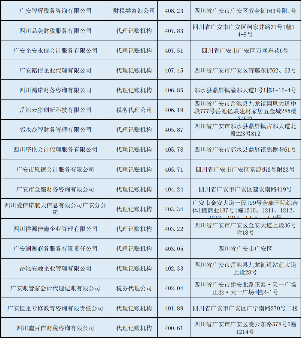
四川在线消息 为持续加强涉税专业服务信用管理,促进涉税专业服务行业规范发展,维护国家税收利益和涉税专业服务委托人合法权益,国家税务总局广安市税务局根据《涉税专业服务管理办法(试行)》(国家税务总局令第58号)规定,现对广安市2025年12月涉税专业服务机构信用积分在400分及以上(TSC5级)的名单予以公布。

2025年12月TSC5级涉税专业服务机构名单

图片

图片

图片

图片

    编辑推荐